冬训启程,淬炼青春 | 工学院召开2025级新生军训动员大会

为统一思想、严明纪律,确保冬季军训工作安全有序开展,1月14日,工学院学工办召开2025级新生军训训前动员大会。工学院学工办主任唐玉婷、全体新生辅导员及2025级全体学生通过线上会议平台参加本次大会,共同为即将到来的军训做好思想与纪律准备。
周密部署·详解军训安排
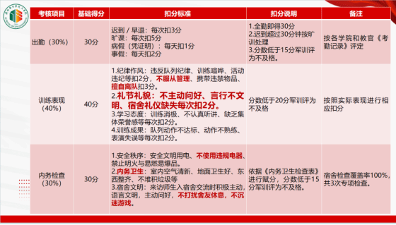
会上,辅导员王妍老师围绕军训目的意义、时间安排、考核内容、作息管理与注意事项等方面展开详细说明。她强调,军训作为高校必修课程,涵盖军事理论与技能训练,旨在帮助学生增强国防观念、提升综合素质,并特别提醒全体同学自觉遵守纪律、注重礼仪礼貌,以饱满状态投入训练。

师者寄语·筑牢思想之基
学工办主任唐玉婷作动员讲话。她指出,军训是锤炼意志、涵养品格的重要实践,全体同学应深刻认识其育人价值与纪律要求,在训练中磨砺自我、展现风采。她同时表示,学工办全体辅导员将全程跟进保障,维护训练秩序与学生安全,希望同学们团结协作,积极完成各项军训任务。
本次动员大会进一步强化了新生的集体意识与责任观念,明确了军训纪律与目标,为后续军训工作的扎实有序开展奠定了坚实基础。期待2025级同学们在军训中锤炼意志、凝聚力量,书写青春奋进新篇章!